报名方法
1、现场报名地点:开平市卫生健康局五楼人事股(开平市长沙东兴大道人和东路12号5幢),咨询电话:2252002,2251833。
2、现场报名时间:从2023年7月26日起至8月21日截止,周一至周五上午8:30-12:00,下午2:30-5:30。
1、高等院校录取通知书;
2、户口簿(考生仅限开平市户籍,在广东省参加全国普通高等学校招生统一考试的考生;江门市户籍或非江门市户籍,但在江门市参加全国普通高等学校招生统一考试的考生,以报名当天户籍为准);
3、有效期内的居民身份证;
4、若考生未满18周岁的(以2023年7月26日计算),还须提供法定监护人的有效居民身份证;
5、广东省2023年普通高等学校招生统一考试准考证;
6、广东省2023年普通高等学校招生统一考试成绩证书;
以上资料均需提交正本及复印件一份,现场审核只收取复印件。
1、按照竞争择优、高分优先的原则,根据报考医学类专业考生参加今年普通高等学校招生广东省统一考试的分数(以下简称高考分数)作为确定每位考生“优先择岗签约权利”排位先后的分数。
2、按照物理、历史科考生的高考分数由高到低进行排位,排位在前的考生依次享有优先选择签约医疗卫生单位的权利;若高考分数出现同分情况,则安排同分考生在选择医疗卫生单位签约前通过现场抽签方式确定“优先择岗签约权利”的先后。
3、考生到市卫生健康局报名时,由工作人员将考生的高考分数列表登记,考生签名按指模确认,存档备案;对于拒绝签名按指模确认的,取消报名资格。
4、根据《开平市订单定向培养卫生人才实施方案》,今年计划定向培养卫生人才50名,因此排位在前50名的考生,作为今年订单定向培养卫生人才的对象;若在签约前有考生自动放弃签约的,按照高考分数从高到低依次递补人选,但是在全部签约结束截止日期后,不再进行递补。
5、录取专业选择:
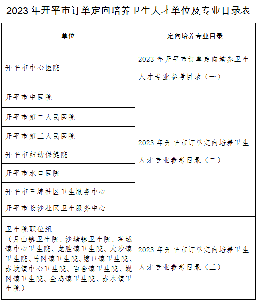
(1)选择开平市中心医院作为签约单位的仅限被2023年开平市订单定向培养卫生人才专业参考目录(一)中专业录取的考生;
(2)选择开平市中医院、第二人民医院、第三人民医院、妇幼保健院、水口医院、三埠街道办事处社区卫生服务中心、长沙街道办事处社区卫生服务中心作为签约单位的仅限被2023年开平市订单定向培养卫生人才专业参考目录(二)中专业录取的考生;
(3)选择基层卫生院职位组作为签约单位的仅限被2023年开平市订单定向培养卫生人才专业参考目录(三)中专业录取的考生。
1、报名截止后,由开平市卫生健康局对所有报名的考生按照高考分数高低进行排位,并列出姓名、高考分数、排位位次等内容,在开平市卫生健康局网站、开平发布微信公众号等媒体平台进行公示,公示时间3个工作日。
2、如发现报名考生存在伪造高考分数、户籍、学籍等相关造假情况的,经有关部门核实认定属实的,不论签约与否,一律取消其培养资格,造成一切法律后果由考生本人或考生法定监护人自行承担。
3、具体签约时间另行通知。





来源:“开平发布”微信公众号
相关附件: