• 开平市人民政府门户网站
  •   
    • 搜索
Baidu
map
您当前的位置:首页 > 百合镇人民政府 > 党政务公开 > 信息动态
零容忍!违规野外用火,百合镇一人被处罚
发布日期:2025-03-31 09:36
来源:本网
打印
【字体:

  清明将近,每当周末便迎来祭扫高峰,当下气温升高、风干物燥,火灾的风险大大增加,清明祭扫要防患未“燃”,一旦失火不仅会危害公共安全,还会面临法律的严惩。

  2025年3月22日下午,百合镇儒北村委会一处林地因祭扫用火引发火情。镇值班人员、村委会干部及专职消防队迅速到场扑灭。经查,当事人罗某祭祖时燃烧纸钱不慎引燃周边杂草,过火面积约300平方米。因林木稀疏且扑救及时,未造成严重后果。镇综合行政执法办对罗某进行批评教育,并处以1200元罚款。

微信图片_20250325185704.jpg微信图片_20250325152429.jpg

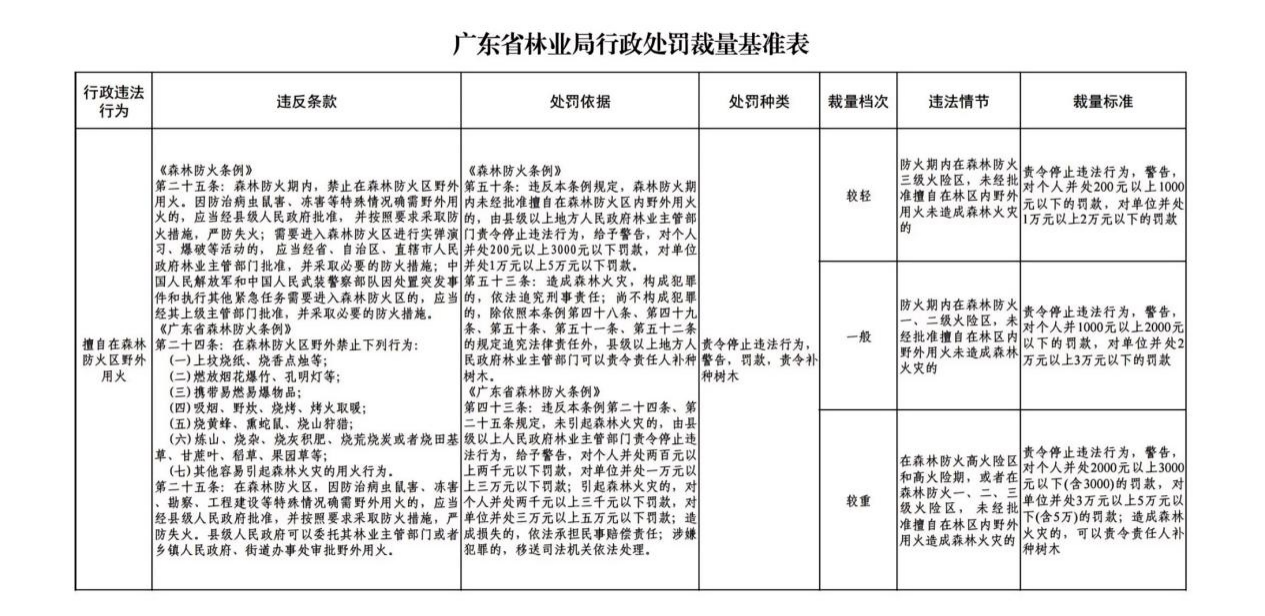
  清明将至,祭扫活动频繁,野外用火稍有不慎极易引发火灾,严重威胁生态环境和群众生命财产安全。我镇将严格实行“发现一起、查处一起”,严厉打击违规野外用火行为。对违规野外用火人员,将依据《中华人民共和国治安管理处罚法》《中华人民共和国森林法》《森林防火条例》给予行政拘留、罚款等处罚;引发森林火灾构成犯罪的,依法追究刑事责任。

A3.pngA2.pngA1.png

相关附件:

 
联系我们 网站帮助 网站地图 服务申明
 版权所有:开平市人民政府    主办:开平市人民政府办公室 
备案编号: 粤ICP备05079694号  网站标识码:4407830003  粤公网安备; 44078302000116
开平市政府网公众号
开平发布政务微博
Baidu
map
Baidu
map