开平市人民政府门户网站
搜索
网站首页
|
魅力园区
|
动态园区
|
信息公开
|
招商引资
|
企业服务
|
网站地图
|
今天是2019年4月22日 星期一
欢迎进入翠山湖管委会!
园区概况 |
园区动态 |
党务公开 |
政务公开 |
重点领域 |
投资环境 |
跳转提醒
你即将跳出本网站访问外部链接,确认请点击下面的确定
确定
map
跳转提醒
你即将跳出本网站访问外部链接,确认请点击下面的确定
确定
您当前的位置:
首页
>
翠山湖管委会
>
信息公开
>
政务公开
>
通知公告
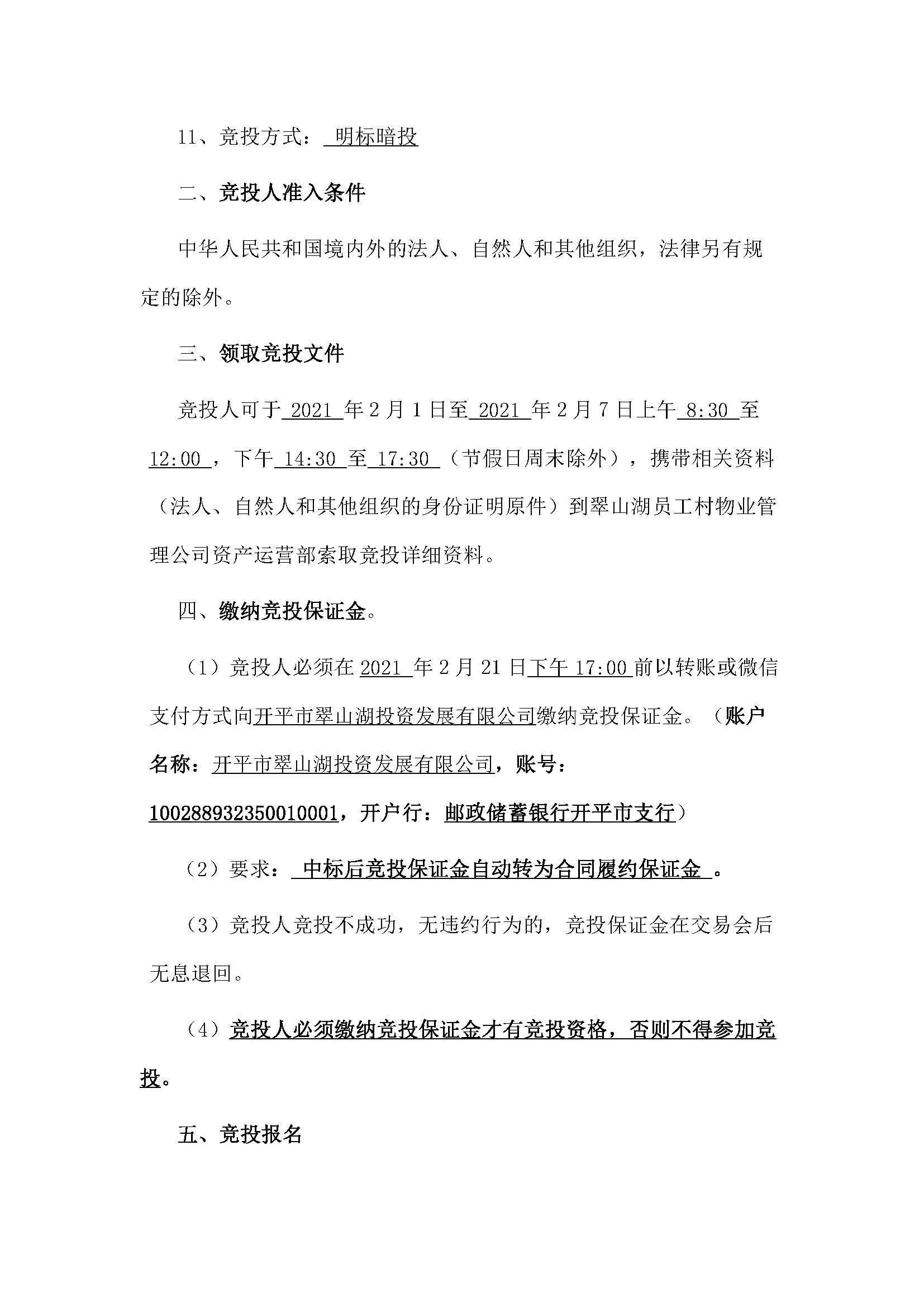
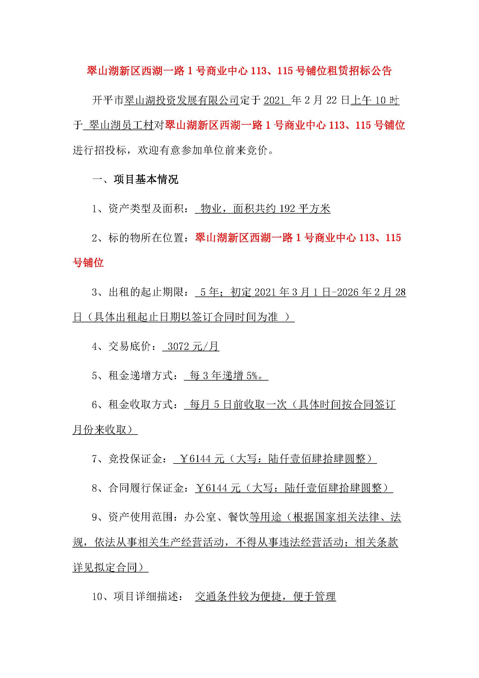
西湖一路1号商业中心113、115号铺位招租公告
发布日期:2021-02-03 11:41
来源:
本网
分享到:
打印
【字体:
小
中
大
】
内容导航:
首 页
上一页
1
下一页
尾 页
转到第
页
相关新闻:
相关图片:
相关附件:
相关推荐
联系我们
|
网站帮助
|
网站地图
|
服务申明
版权所有:开平市人民政府
主办:开平市人民政府办公室
备案编号:
粤ICP备05079694号
网站标识码:4407830003
粤公网安备; 44078302000116
开平市政府网公众号
map
map