• 开平市人民政府门户网站
  •   
    • 搜索
Baidu
map
您当前的位置:首页 > 开平市住房和城乡建设局 > 公告公示
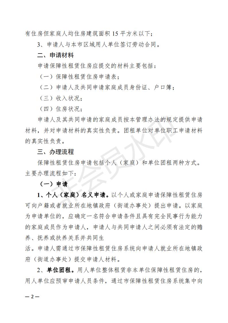
开平市2022年度保障性租赁住房保障范围公告
发布日期:2022-12-16 16:58:32
来源: 本网
打印
【字体:

开平市2022年度保障性租赁住房保障范围公告(已盖章)_00.jpg开平市2022年度保障性租赁住房保障范围公告(已盖章)_01.jpg开平市2022年度保障性租赁住房保障范围公告(已盖章)_02.jpg开平市2022年度保障性租赁住房保障范围公告(已盖章)_03.jpg开平市2022年度保障性租赁住房保障范围公告(已盖章)_04.jpg

相关附件:

 
联系我们 网站帮助 网站地图 服务申明
 版权所有:开平市人民政府    主办:开平市人民政府办公室 
备案编号: 粤ICP备05079694号  网站标识码:4407830003  粤公网安备; 44078302000116
开平发布政务微博
开平发布政务微信
Baidu
map
Baidu
map