编者按:今年上半年,我市印发了《江门市“无废城市”建设实施方案(2021—2025年)》,积极探索具有江门特色的“无废城市”管理新模式,大力推进“无废城市”建设。为进一步提高公众对“无废城市”的认识和支持,“江门生态环境”微信公众号开设了【“无废城市”知多D】环保知识专栏,并于每周更新1期科普推送,每月末开展1次线上有奖问答。
本期为大家带来的主题是——你了解厨余垃圾吗?
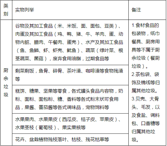
厨余垃圾的定义

厨余垃圾是指居民日常生活及食品加工、饮食服务、单位供餐等活动中产生的垃圾,包括丢弃不用的菜叶、剩菜、剩饭、果皮、蛋壳、茶渣、骨头等,其主要来源为家庭厨房、餐厅、饭店、食堂、市场及其他与食品加工有关的行业。厨余垃圾含有极高的水分与有机物,容易腐坏、产生恶臭。

厨余垃圾的回收意义

1.消除隐患

厨余极易变质、腐烂、发酵,滋生蚊蝇,产生大量毒素及散发恶臭气体,污染水体和大气,直接排入下水道还会引起下水道堵塞;来源复杂,含有各种细菌和病原菌,可能因食物链危害人体健康。
2.减少填埋或焚烧

厨余垃圾回收利用,将大大减少城市垃圾填埋量。掩埋可用地因城市化而减少,人口上升垃圾产生量也上升。焚烧厂选址困难。许多城市由于厨余垃圾其高含水率和低热值而没有得到妥善的处理和利用,从而大量占据填埋场库容,是填埋场气体和渗滤液产生的主要来源,造成填埋场二次污染防治费用大量增加。
对厨余垃圾进行分类收集并单独处理,可以减少垃圾最终的处理量,降低垃圾填埋过程中二次污染物质产生的量,也可以提高垃圾焚烧的热值,提高焚烧发电的利用效率。
3.厨余变资源

厨余垃圾通过各种技术手段可以转变为有机肥料、饲料、油脂等资源。随着石油等不可再生资源的枯竭,满足人口不断增长对资源的渴求,废弃物资源化是其中一个有效的解决办法。例如日常的厨余垃圾,包括剩菜剩饭、骨头、菜根菜叶等,只要经过生物技术就地处理堆肥,每吨可以生产0.3吨有机肥料。
厨余垃圾的分类投放要求

厨余垃圾应按照以下要求分类投放至厨余垃圾收集容器:


(一)厨余垃圾应去除包装物分类投放,包装物应投放到对应的可回收物或其他垃圾收集容器中。
(二)厨余垃圾应滤干液体后按分类要求投放至厨余垃圾收集容器,并将盛装厨余垃圾的塑料袋投放至其他垃圾收集容器。
(三)餐饮服务、机团单位食堂应配置油水分类装置和收集容器,投放前应对厨余垃圾进行固液分离和油水分离处理,一次性餐饮具、酒水饮料容器、塑料台布等不得混入厨余垃圾。
(四)集贸市场、标准化超市等场所的厨余垃圾应投放至厨余垃圾收集容器或指点投放点。
(五)外卖盒内的残余物应投放至厨余垃圾收集容器,可再生利用的外卖盒宜清洗达到回收要求后投入可回收物收集容器,不适宜回收利用的则投放至其他垃圾收集容器。
(六)厨余垃圾注意分类,不确定是否是厨余垃圾的可以网上垃圾分类查询后进行投放。

变废为宝——厨余垃圾的处理方法

对于进行分类后的厨余垃圾,基本都是采用粉碎直排、填埋、肥料处理、饲料化处理、能源处理以及厌氧处理等方式来处理。
1.进行粉碎。对于家庭这类型的垃圾,由于厨房空间有限,因此就地减量处理是厨余垃圾处理的基本立足点。采用在厨房配置厨余垃圾处理装置,将粉碎后的厨余垃圾排入下水管网的方法,与水混合后排放到城市污水处理系统进行无害化处理,从而达到无害化的目的。
2.进行填埋。由于厨余垃圾中含有大量的可降解成分,稳定时间短,有利于垃圾填埋场地的恢复使用,且操作简便。
3.进行肥料化处理。厨余垃圾的肥料化处理方法主要包括好氧堆肥和厌氧消化两种。好氧堆肥过程是在有氧条件下,利用好氧微生物分泌的胞外酶将有机物固体分解为可溶性有机物质,再渗入到细胞中,通过微生物的新陈代谢,实现整个堆肥过程。
4.进行饲料化处理。厨余垃圾的饲料化处理原理是利用厨余垃圾中含有的大量有机物,通过对其粉碎、脱水、发酵、软硬分离后,将垃圾转变成高热量的动物饲料,变废为宝。
5.进行能源化处理。厨余垃圾的能源化处理主要包括焚烧法、热分解法等。焚烧法处理厨余垃圾效率较高,最终产生约5%的利于处置的残余物,焚烧是在特制的焚烧炉中进行的,产生的热能可转换为蒸汽或者电能,从而实现能源的回收利用。
6.厨余垃圾应当提供给专业化处理单位进行处理。严禁将废弃食用油脂(包括地沟油)加工后作为食用油使用,严禁直接使用厨余垃圾饲养畜禽及鱼类,严禁用未经无害化处理的厨余垃圾生产肥料。
7.进行厌氧处理工艺。餐厨垃圾经预处理后产生粗油脂和有机浆料,有机浆料进入厌氧发酵罐发酵产沼气,沼气经净化后用于发电及锅炉供热。

垃圾分类趣味科普


△扫码观看《垃圾城宝-之“厨余垃圾”篇》
新闻知多D

江门市区餐厨垃圾统一收运处置服务全面启动
△点击查看《江门市区餐厨垃圾统一收运处置服务全面启动》
江门市西部餐厨垃圾处理项目正式投入试运行
△点击查看《江门市西部餐厨垃圾处理项目正式投入试运行》

江门市“无废城市”的宣传口号与logo
江门市“无废城市”的宣传口号为:
“创无废城市 建绿色侨都”
江门市“无废城市”的形象标识如下:

形象标识寓意:
图中单个箭头的形状由江门的拼音“Jiangmen”的首字母“J”演化而成,代表了江门特色;四种颜色分别为不同垃圾分类的代表色,红色代表有害垃圾,橙色代表其他垃圾,绿色代表厨余垃圾,蓝色代表可回收垃圾;箭头代表各类垃圾通过实施“三化”处理,即“减量化、资源化、无害化”达到最大程度的循环利用;箭头汇聚到中间部分的山水,寓意通过“无废城市”建设试点工作,最终实现“绿水青山就是金山银山”的创建目标。

来源:江门生态环境综合整理自百度百科、B站、“江门城管”微信公众号
声明:图片来源于网络,如涉版权请联系删除
相关附件: