开平市人民政府门户网站
搜索
跳转提醒
你即将跳出本网站访问外部链接,确认请点击下面的确定
确定
map
您当前的位置:
首页
>
开平市住房和城乡建设局
>
政务公开
>
最新文件
施工许可证资料
发布日期:2017-08-09 09:22:00
来源:
开平住建局
分享到:
打印
【字体:
小
中
大
】
内容导航:
首 页
上一页
1
下一页
尾 页
转到第
页
相关新闻:
相关图片:
相关附件:
【施工许可资料】附件1开平市建筑工程施工许可申请表_1515049343948.doc
【施工许可资料】附件2开平市建设工程项目编号登记表_1515049343971.doc
【施工许可资料】附件3建设单位无拖欠工程款承诺书_1515049344002.doc
【施工许可资料】附件4建设工程落实安全施工措施说明书_1515049344017.doc
【施工许可资料】附件5安全生产责任书_1515049344037.doc
【施工许可资料】附件6工程建设项目廉政责任书_1515049344054.doc
【施工许可资料】附件7施工管理人员登记证_1515049344069.doc
【施工许可资料】附件8监理人员登记证_1515049344087.doc
【施工许可资料】附件10建筑工程施工许可证_1515049344111.pdf
【施工许可资料】附件11网上流程图_1515049344160.jpg
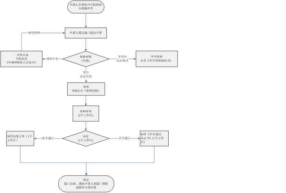
【施工许可资料】附件12窗口受理流程_1515049344186.jpg
【施工许可资料】附件14受理岗_1515049344205.doc
【施工许可资料】附件15审批岗_1515049344227.doc
【施工许可资料】附件16实地检查规定_1515049344242.doc
【施工许可资料】附件17监督检查量化表(施工许可)_1515049344257.doc
【施工许可资料】附件13内部流程_1515049344272.jpg
【施工许可资料】附件9外管证jpg_1515049344293.jpg
相关推荐
联系我们
|
网站帮助
|
网站地图
|
服务申明
版权所有:开平市人民政府
主办:开平市人民政府办公室
备案编号:
粤ICP备05079694号
网站标识码:4407830003
粤公网安备; 44078302000116
开平发布政务微博
开平发布政务微信
map
map