• 开平市人民政府门户网站
    •   
    • 关注我们:
    • 搜索
Baidu
map
您当前的位置:首页 > 龙胜镇人民政府 > 政务公开 > 通知公告
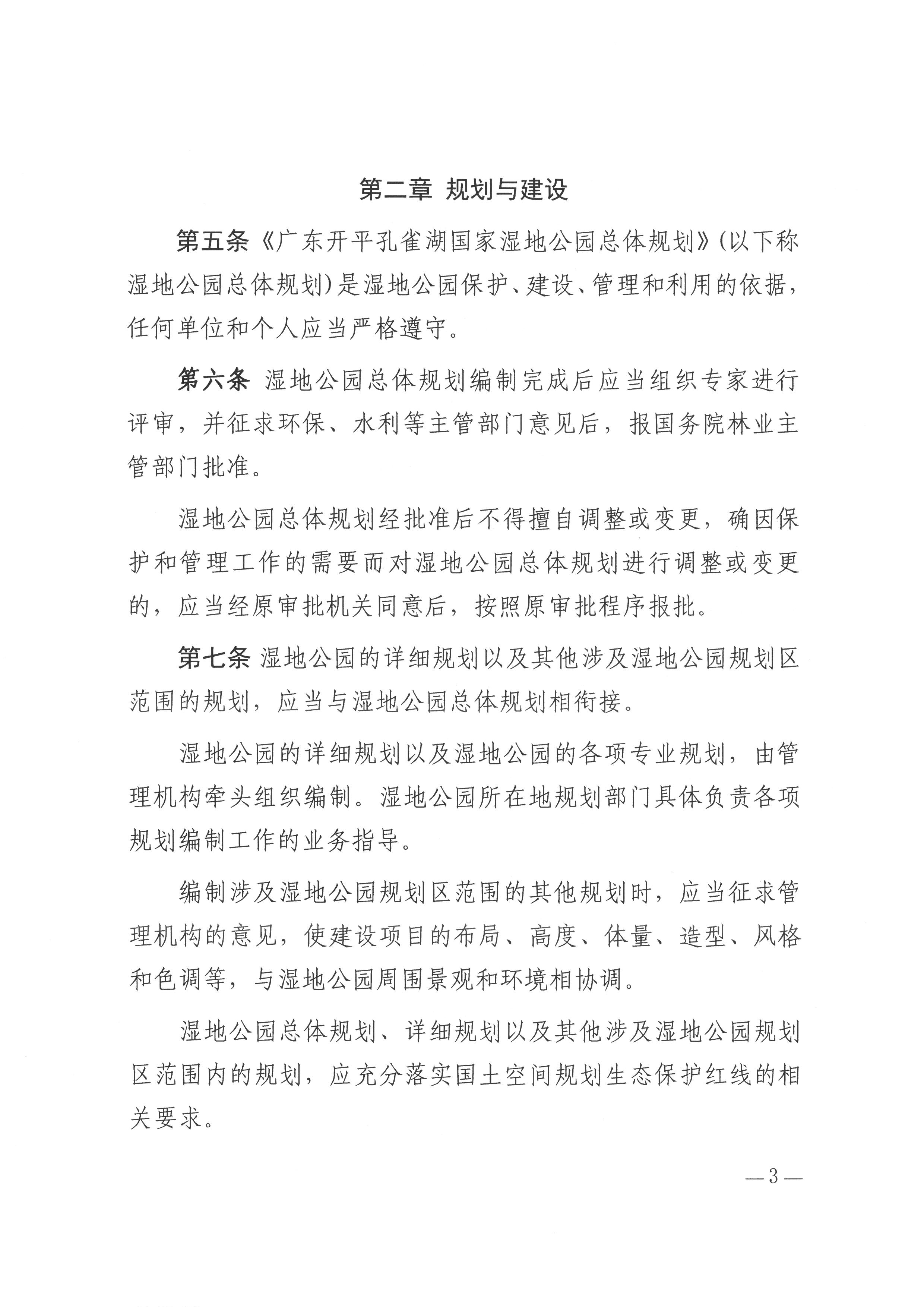
【政策法规】关于印发《开平市林业局关于广东开平孔雀湖国家湿地公园管理暂行办法》的通知
发布日期:2021-10-15 15:40:44
来源: 本网
打印
【字体:

SKM_C22621101518200_0001.jpg

SKM_C22621101518200_0002.jpg

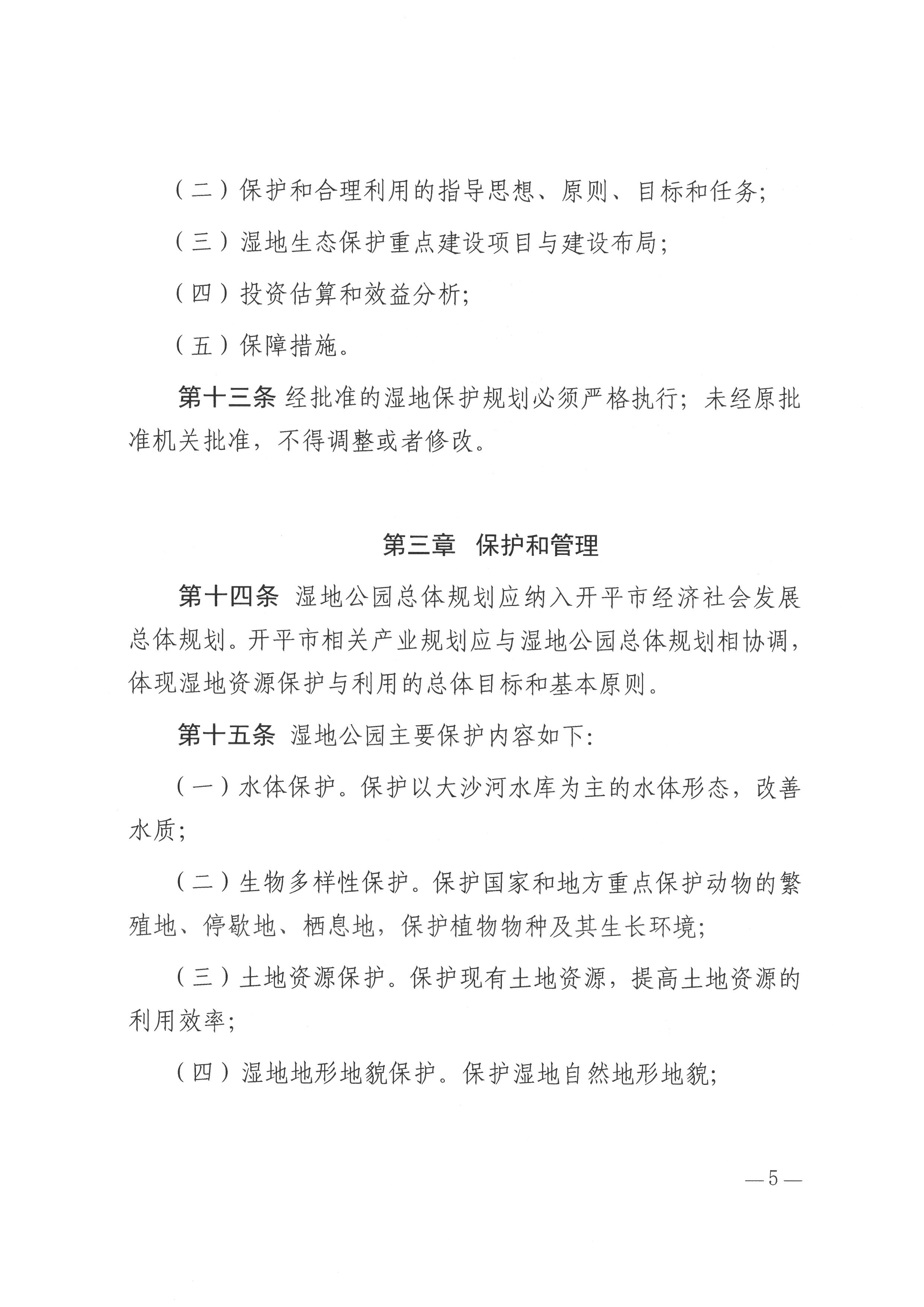
SKM_C22621101518200_0003.jpg

SKM_C22621101518200_0004.jpg

SKM_C22621101518200_0005.jpg

SKM_C22621101518200_0006.jpg

SKM_C22621101518200_0007.jpg

SKM_C22621101518200_0008.jpg

SKM_C22621101518200_0009.jpg

SKM_C22621101518200_0010.jpg

SKM_C22621101518200_0011.jpg

SKM_C22621101518200_0012.jpg

龙胜镇党政办(0750-2855278)

相关附件:

 
联系我们 网站帮助 网站地图 服务申明
 版权所有:开平市人民政府    主办:开平市人民政府办公室 
备案编号: 粤ICP备05079694号  网站标识码:4407830003  粤公网安备; 44078302000116
开平市政府网公众号
开平发布政务微博
Baidu
map
Baidu
map